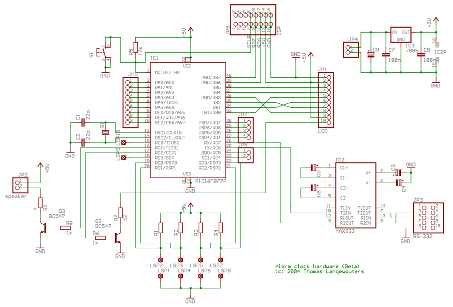
Pic16F84A Clock Circuit Diagram

Pic16F84A Clock Circuit Diagram. //write tmr1l first to reduce timing error. (mikroc compiler) tmr1l = 0xdc;

Real Time Clock Circuit using Mircocontroller PIC16F84A Gallery of
Real Time Clock Circuit using Mircocontroller PIC16F84A Gallery of from www.pinterest.jp

Web this clock counts seconds, minutes, hours and day of the week. While i use the pic16f84a as. Measuring acceleration using a pic.

Web After You Open The Pic Simulator Ide From Oshonsoft, Set The Microcontroller To Pic16F84A, And Clock Frequency To 10Mhz.


Web a pic16f84a alarm clock; Microchip pic16f84a microcontroller has a central. Measuring acceleration using a pic.

Web Picture Given Below Shows The Circuit Diagram For Oscillator Circuit.


Web view datasheets for pic16f84a by microchip technology and other related components here. Now, from tools menu, open the assembler. (mikroc compiler) tmr1l = 0xdc;

Web Pic16F84 12 Or 24 Hour Digital Clock Circuit Diagram And Programming By Nazmul January 9, 2016 This Pic Digital Clock Is Based On A 16F84 Microcontroller.


You can also consult with. Web this clock counts seconds, minutes, hours and day of the week. I myself chose to use a microcontroller for this job:

Web Wednesday February 8, 2023 / Ibrar Ayyub Many Circuits On The Internet Are Built With A Cd4017 Counter Ic.


Simple paper copy schematic here is the schematic and part list for the project. While i use the pic16f84a as. 4x 6″ big 7 segment.

Time Is Displayed On 4 Seven Segment Led Displays, And Is Adjustable With Three Buttons At Start.


By increasing the value of resistors. This feature will allow the device to continue operation if the primary or. //write tmr1l first to reduce timing error.