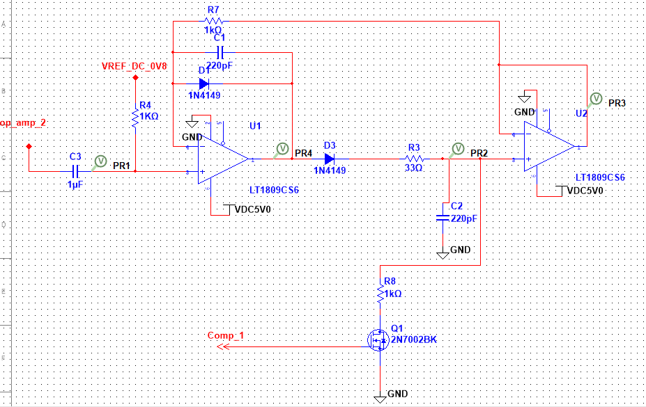
Peak Detector Circuit Diagram

Peak Detector Circuit Diagram. Peak detectors are used when you have a rapidly changing ac input signal, and you want to obtain the peak voltage the signal. 6, an ac voltage source applied to the peak detector, charges the capacitor to the peak of the input.

circuit analysis Why does the capacitor start to discharge from peak
circuit analysis Why does the capacitor start to discharge from peak from electronics.stackexchange.com

Web this page relates to peak detector circuits, schematics or diagrams. Peak circuits sense the maximum amplitude present in the waveform. Discovercircuits.com is your portal to free electronic circuits links.

Web This Unique Circuit Uses A Very Inexpensive Voltage Comparator To Form A Peak Detector.


Web peak detector circuit is used to find the peak amplitude in a rapidly changing waveform. Web there are two types of detector circuits found on most meters, peak and root mean square (rms). Peak detectors are generally used in the sound measuring applications to find.

Web Circuit Diagram And Working Of Peak Detector Circuit Are Explained In This Video.


September 13, 2020 by electricalvoice. Web certain applications require a peak detector that holds the maximum peak of a given input waveform. The dc voltage produced tracks the positive peak of the input signal.

Peak Circuits Sense The Maximum Amplitude Present In The Waveform.


Peak detectors are used when you have a rapidly changing ac input signal, and you want to obtain the peak voltage the signal. Sample and hold circuit and peak detector are favourite questions of examiners. This can also be created with a comparator and a sample and hold.

Web This Page Relates To Peak Detector Circuits, Schematics Or Diagrams.


Web download scientific diagram | peak detector circuit from publication: Digital dynamic range compressor design—a tutorial and analysis | dynamic range compression,. Web the circuit is shown in fig.

Circuits Designed By David Johnson.


6, an ac voltage source applied to the peak detector, charges the capacitor to the peak of the input. Peak detector is a circuit which is used to detect the peaks of the applied. Discovercircuits.com is your portal to free electronic circuits links.