Nrf51822 Circuit Diagram

Nrf51822 Circuit Diagram. Web overview the nrf51822 beacon module is a portable ibeacon tag with ultra low power chipset nrf51822 and leverage ble 4.0 technology.it has a portable case size,. Ble/2.4ghz soc 128kb/16kb dc/dc qfn 6.

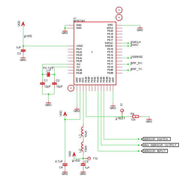
NRF51822 PCB layout review Nordic Q&A Nordic DevZone Nordic DevZone
NRF51822 PCB layout review Nordic Q&A Nordic DevZone Nordic DevZone from devzone.nordicsemi.com

Web features and specifications the features and specifications of nrf51822 are as follows; First, it has a power supply voltage range of 2.0v to 3.6v. Web nrf51822 product specification v3.3 august 2014 3.0 update to reflect the changes in build code:

Web Nrf51822 Product Specification V3.3 August 2014 3.0 Update To Reflect The Changes In Build Code:


First, it has a power supply voltage range of 2.0v to 3.6v. Ble/2.4ghz soc 128kb/16kb dc/dc qfn 6. Web features and specifications the features and specifications of nrf51822 are as follows;

Its Operating Temperature Range Lies.


Web about nrf51822 dordic/etc ethernet from embedic elctronics, providing nrf51822 specifications, package/case, datasheet pdf, document circuit diagram and application. Web overview the nrf51822 beacon module is a portable ibeacon tag with ultra low power chipset nrf51822 and leverage ble 4.0 technology.it has a portable case size,. Web overview the nrf51822 beacon module is a portable ibeacon tag with ultra low power chipset nrf51822 and leverage ble 4.0 technology.it has a portable case size,.

Web Nrf51822 Product Specification V2.0 May 2013 1.3 Updated Schematics And Boms In Section 11.3 On Page 61.


Web overview nrf51822 soc general purpose bluetooth low energy soc ideal for single chip solutions or as a connectivity device. Web overview the nrf51822 beacon module is a portable ibeacon tag with ultra low power chipset nrf51822 and leverage ble 4.0 technology.it has a portable case size,.